Digest 8/23/23
Surveying great inventors and businesses
Axial: https://linktr.ee/axialxyz
Axial partners with great founders and inventors. We invest in early-stage life sciences companies such as Appia Bio, Seranova Bio, Delix Therapeutics, Simcha Therapeutics, among others often when they are no more than an idea. We are fanatical about helping the rare inventor who is compelled to build their own enduring business. If you or someone you know has a great idea or company in life sciences, Axial would be excited to get to know you and possibly invest in your vision and company . We are excited to be in business with you - email us at info@axialvc.com
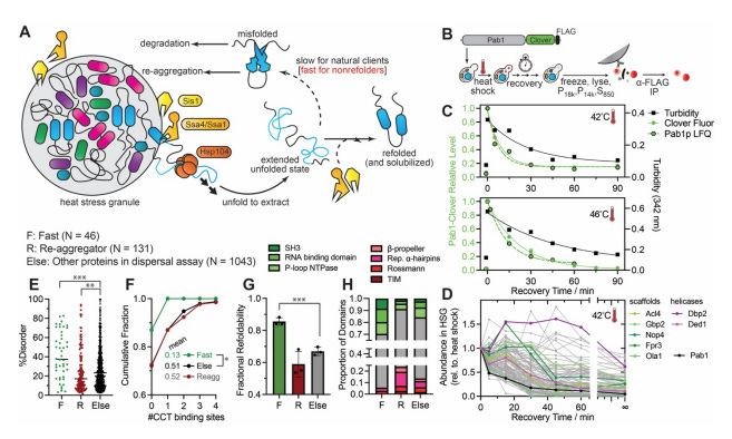
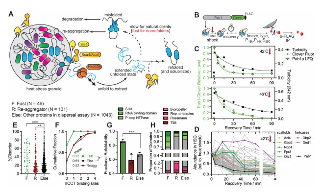
Intrinsically Disordered Regions Promote Protein Refoldability and Facilitate Retrieval from Biomolecular Condensates led by Philip To & Atharva Bhagwat from the Stephen Fried lab https://www.biorxiv.org/content/10.1101/2023.06.25.546465v1
Vault: High fidelity CRISPR
Cellares raised $255M led by Koch Disruptive Technologies. To launch their automated cell therapy manufacturing platform. Offering an automated manufacturing solution that enables customers to run the processes specified for their cell therapy along with fully-integrated software.
Founded in 2019, Cellares is prepping to launch its first commercial scale factory - a 118K square foot space in Bridgewater, New Jersey, that will be capable of producing 40,000 cell therapy batches per year. Aiming to produce 10x more batches/year than traditional CDMO facilities, even with the same footprint and the same workforce.
Their manufacturing technology supports both autologous and allogeneic cell therapy processes and about 90% of cell therapy modalities. With its Cell Shuttle platform integrating technologies required for all unit operations and is currently running CAR-T cell therapy processes with walk-away, end-to-end automation.
Arsenal Biosciences, founded in 2018 spinning out of UCSF, develops immune cell therapies using its genome engineering platform to create CAR-T cell therapies for cancer treatment. Using CRISPR-based gene editing, synthetic biology, and computational biology to create new synthetic biological programs that enhance T-cell functions and enable them to overcome the immunological defense systems present in solid tumors.
Arsenal's R&D engine generates multifunctional T cell medicines, enabled by precise and specific CRISPR insertion of large synthetic DNA sequences. Incorporating logic gating for improved tumor targeting and synthetic features enabling multiple pharmaceutical functions. Pioneering a computationally driven approach alongside non-viral clinical manufacturing.
With pipeline of autologous T-cell therapies for solid tumor malignancies. And a lead program, AB-1015, focused on ovarian cancer. Along with candidates in early development for kidney, prostate, and other cancer indications.
The premise of Arsenal is to use new genome engineering technology like CRISPR-Cas to measure mechanisms and develop tools that address T-cell exhaustion and improve memory, retain 'stemness', and enable persistence. Helping CAR-T have similar success in solid tumors as it has had in hematological malignancies.
Fulcrum Therapeutics announced that the FDA has lifted the clinical hold on the Investigational New Drug (IND) application for FTX-6058 for the potential treatment of sickle-cell disease (SCD)
FTX-6058 is a small molecule inhibitor of Embryonic Ectoderm Development (EED). Inhibition of EED leads to down-regulation of key fetal globin repressors. Increasing levels of fetal hemoglobin (HbF).
RMC-6291
An oral KRASG12C(ON) tri-complex inhibitor for the treatment of advanced solid tumors
In phase I/Ib trials developed by Revolution Medicines
https://s3.us-west-2.amazonaws.com/rvmdpubs.revmed.com/2022/AACR_2022_Nichols.pdf
On This Day in Science
First Photograph of the Earth Taken From the Orbit of the Moon (1966)
NASA’s Lunar Orbiter 1 was the first American unmanned spacecraft to orbit the Moon. Taking black and white pictures of the Earth was not the Orbiter’s main task. Its primary task was to scope out landing sites on the Moon for future spacecrafts.
Worth a Read: 'We Need Better Benchmarks for Machine Learning in Drug Discovery' by Pat Walters http://practicalcheminformatics.blogspot.com/2023/08/we-need-better-benchmarks-for-machine.html
Methods of repeat dosing and administration of lipid particles or viral vectors and related systems and uses
Inventor: Suvi Jain
Applicant: Sana Biotechnology
Claims: administering to a subject a first dose of a targeted lipid particle with an exogenous agent. Then administering to the subject a second dose of the targeted lipid particle, with one or more Paramyxovirus envelope proteins. With the second dose is administered on the first day following the first dose or on the second, third, fourth, fifth, sixth, seventh, fourteenth, twenty-first, or twenty-eighth day following the first dose
https://patentimages.storage.googleapis.com/57/f8/82/85f248b21e0026/WO2023150647A1.pdf
Novel compositions and methods for targeted replacement of endogenous T-cell receptor with a chimeric antigen receptor invented by Vivasvan Vykunta, Justin Eyquem & Alex Marson https://techtransfer.universityofcalifornia.edu/NCD/33263.html
Applications: engineering T-cells with CRISPR instead of viral methods. The IP is a targeted replacement of the endogenous T‐cell receptor (TCR) with a chimeric antigen receptor (CAR) by introducing a Cas9 and guide RNA (gRNA) ribonucleoprotein (RNP) that targets a genomic break to the endogenous T‐cell receptor alpha constant chain (TRAC) locus
Mammoth Biosciences is hiring a Senior Associate for Project Management https://www.linkedin.com/jobs/view/3697375655
Mammoth is a biotechnology company focused on using its ultracompact CRISPR systems to develop curative therapies, as well as other applications such as decentralized precision diagnostics. Founded by CRISPR pioneer and Nobel laureate Jennifer Doudna and Trevor Martin, Janice Chen, and Lucas Harrington, the company’s ultracompact proteins are designed to enable in vivo gene editing in difficult to reach tissues utilizing both nuclease applications and new editing modalities beyond double stranded breaks, including base editing, gene writing, and epigenetic editing.
Scientist Stories: Kathryn Lilley, Probing the Spatial Proteome
"Life did not take over the world by combat, but by networking."
- Lynn Margulis, Pioneered the Theory of Endosymbiosis











